特殊切手
「日・シンガポール外交関係樹立50周年」の発行
2016年9月29日
日本郵便株式会社(東京都千代田区、代表取締役社長 横山 邦男)は、日本とシンガポールが外交関係を樹立してから50周年に当たることを記念して、特殊切手「日・シンガポール外交関係樹立50周年」を発行します。この切手は、一部を共通のデザインとして、両国で共同発行します。
- 記載されている情報は発表日現在のものです。最新の情報とは異なる場合がありますので、ご了承ください。
発行する郵便切手の内容
| 名称 | 日・シンガポール外交関係樹立50周年 | |
|---|---|---|
| 発行日 | 2016(平成28)年11月29日(火) | |
| 種類 | 82円郵便切手 | |
| 切手 |
|
|
| シート構成・意匠 |
|
シート余白:シンガポールの代表的な風景 |
| 売価 | 1シート820円 | |
| 印面寸法 | 縦 35.5mm×横 25.0mm | |
| 小切寸法 | 縦 38.5mm×横 28.0mm | |
| シート寸法 | 縦 222.5mm×横 140.0mm | |
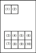
| 陶芸品の作成者 | (1) イスカンダル・ジャリル (2) 荒川豊蔵 |
|
| 陶芸品の所蔵元 | (2) 瀬戸黒金彩木葉文茶碗:荒川豊蔵資料館 志野一文字文茶碗:多治見市美濃焼ミュージアム |
|
| 写真撮影・提供 | (3)~(8)、(10):シンガポール政府観光局 (9):Jochen Tack |
|
| 切手デザイン | (1):シンガポールポスト (2)~(10):星山 理佳(切手デザイナー) シート余白:楠田 祐士(切手デザイナー) |
|
| 版式刷色 | オフセット6色 | |
| 発行枚数 | 800万枚(80万シート) | |
| 販売場所 |
|
|
(注)切手SHOPへの掲載は、2016(平成28)年11月15日(火)を予定しています。
発行する郵便切手のデザインについて
(1)はシンガポールの陶芸品、(2)は日本の陶芸品を題材とし、共通のデザインの切手を日本、シンガポール両国で共同発行します。
(3)~(10)はシンガポールにちなんだ題材をデザインしています。
(1)シンガポールの陶芸品
<イスカンダル・ジャリル氏>
1940(昭和15)年生まれ。
1962(昭和37)年に教員養成学校を卒業し、シンガポールの小学校および中学校にて理科や数学、職業訓練学校にて美術の教師を務める。
1972(昭和47)年に日本へ留学し、岐阜県多治見市にて陶芸を学んだ以降は、職業訓練学校等にて教鞭を執りつつ、陶芸家として活躍。
(2)日本の陶芸品
<荒川豊蔵氏>
1894(明治27)年岐阜県土岐郡(現・多治見市)生まれ。
1922(大正11)年に京都市、宮永東山窯の工場長として勤める。
1930(昭和5)年、名古屋関戸家所蔵の志野筍絵茶碗と同じ筍絵の陶片を、現可児市久々利大萱の牟田洞の古窯跡で発見。志野などが愛知県瀬戸市で焼かれたものではなく、岐阜県可児市などの東美濃で焼かれていたことが判明した。これ以降、志野再現を目指す。
1955(昭和30)年、瀬戸黒と志野の技術保持者として人間国宝に認定される。
<瀬戸黒金彩木葉文茶碗>
瀬戸黒は、高温で焼成中の窯から作品を引き出し、急冷させることで漆黒の色が生まれるやきものです。艶やかな漆黒色の釉肌に、金色の木葉文様が照り映えた美しい茶碗。加飾という桃山時代の瀬戸黒にはない技法を取り入れた、豊蔵独自の瀬戸黒です。
<志野一文字文茶碗>
中央に力強く描かれた一文字文が存在感を示し、腰の丸みも相まってゆったりとした印象を与えます。
温かみのある色調の釉薬に所々走る緋色や、もぐさ土のザックリとした土味も魅力的です。
(3)マーライオン
漁村としてのシンガポールの起源を表す想像上の生き物です。「マー」は海を意味し、かつての国名「テマセク」(海の町)を象徴しています。ライオンは、サンスクリット語で「シンガ」といい、現在の国名「シンガポール」を表します。
(4)ガーデンズ・バイ・ザ・ベイ
シンガポールで最も美しい名所として知られ、南極を除く全ての大陸から集められた植物が溢れています。寒冷地の環境を再現したドームや、空に向かって伸びるスーパーツリーで、世界中の多彩な植物を鑑賞することができます。
(5)夜景1、(10)夜景2
シンガポールの代表的な夜景をデザインしました。
(6)シンガポール美術館
1996(平成8)年に開設された美術館で、東南アジアのモダンアート、現代アートコレクションが展示されています。
(7)チリクラブ
シンガポールの代表的な料理をデザインしました。
(8)マリーナ湾の夕景
マリーナ湾の夕景をデザインしました。
(9)ラン
シンガポールの国花であるランをデザインしました。
その他
日本郵便株式会社銀座郵便局において、通信販売を行います。
銀座郵便局通信販売の詳細はこちら
インターネットでの通信販売を行います。
オンライン通販サイト「切手SHOP」はこちら
【販売業者】
| 販売業者名 | 日本郵便株式会社 |
| 代表者氏名 | 横山 邦男 |
| 住所 | 〒100-8798 東京都千代田区霞が関一丁目3番2号 |
| 受付窓口 | お客様サービス相談センター Tel:0120-23-28-86 受付時間 平日8:00~22:00/土・日・休日9:00~22:00 |
【支払方法】
ゆうちょ銀行の「振替払込書」の払込みによってお支払いただきます。
【申込期限】
2016(平成28)年12月29日(木)まで。
なお、申込期限前であっても、販売状況により早期に締め切る場合があります。通信販売のお申込みを早期に締め切る場合は、弊社Webサイトでお知らせします。
【商品の引渡し時期】
2016(平成28)年11月15日(火)までにお申込みの場合は、発行日から順次送付します。
2016(平成28)年11月16日(水)以降お申込みの場合は、入金の確認後、おおむね3週間商品到着に時間がかかる場合があります。
【返品に関する特約】
お届けした切手に瑕疵(かし)があった場合は、到着後、上記連絡先までご連絡ください。
なお、切手の瑕疵(かし)以外での返品には応じかねます。
【申込締め切り後のご注文に関する返金】
申込締め切り後にご注文をいただいた場合には、商品代金と送料を現金書留郵便物により返金いたします。お申込み時にお支払いただいた郵便振替手数料につきましては、返金いたしかねますので、ご了承ください。
お問い合わせ先
- 記載されている情報は発表日現在のものです。最新の情報とは異なる場合がありますので、ご了承ください。















