特殊切手
「米国への桜寄贈100周年」の発行
郵便事業株式会社(東京都千代田区、代表取締役社長 鍋倉眞一)は、明治45(1912)年に、日本から米国に桜が寄贈されてから平成24(2012)年で100周年を迎えることを記念して、特殊切手「米国への桜寄贈100周年」を発行します。
| (※) | 米国への桜の寄贈 明治45(1912)年の米国首都ワシントンD.C.への桜の寄贈は、ヘレン・タフト大統領夫人、紀行作家エリザ・シドモア女史、化学者高峰譲吉博士、尾崎行雄東京市長(当時)をはじめとする多くの方の尽力により実現しました。寄贈された桜は、毎年華やかに花を咲かせ、開花時期になると米国内のみならず世界各国からも多くの訪問者が訪れるなど日米交流及び対日理解促進に貢献してきています。 |
発行する切手の内容
| 名称 | 米国への桜寄贈100周年 | |||||||||||||||
|---|---|---|---|---|---|---|---|---|---|---|---|---|---|---|---|---|
| 発行日 | 平成24年3月27日(火) | |||||||||||||||
| 種類 | 80円郵便切手 | |||||||||||||||
| 切手 |
|
|||||||||||||||
| シート構成・意匠 |
|
|
||||||||||||||
| 1シート10枚/1枚から販売します。 | ||||||||||||||||
| 小切寸法 | 縦38.5mm×横28.0mm | |||||||||||||||
| 印面寸法 | 縦35.5mm×横25.0mm | |||||||||||||||
| シート寸法 | 縦222.5mm×横140.25mm | |||||||||||||||
| 版式刷色 | オフセット6色 | |||||||||||||||
| 発行枚数 | 1,500万枚(150万シート) | 切手デザイナー | 星山 理佳 | |||||||||||||
| 販売場所 | 全国の郵便局及び郵便事業株式会社支店等 (日本郵便株式会社Webサイト内「切手SHOP」 |
|||||||||||||||
| (注) | 切手SHOPへの掲載は2月下旬を予定しています。 |
発行する郵便切手のデザイン等
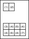
(1)ワシントン記念碑と桜
ワシントン記念碑は、米国の初代大統領ジョージ・ワシントンの功績を称えて建造されたオベリスクです。米国の首都ワシントンD.C.の中心部に位置し、その周りには桜が植わっています。
(2)ジェファーソン記念館と桜
ジェファーソン記念館は、米国の第3代大統領で、独立宣言を起草したトーマス・ジェファーソンの功績を記念して建造された記念館です。
(3)桜(イチヨウ)
八重咲きで淡紅色の大輪の花を咲かせます。花の中心部にある1本の雌しべが葉のような形をしていることから、この名が付けられています。
(4)桜(ソメイヨシノ)
葉が開く前に、一重咲きでわずかに淡紅色を帯びた花を咲かせます。江戸の染井村にちなんで明治時代に名付けられ、全国に広がって現代の観賞用サクラの代表種となっています。
(5)桜(シラユキ)
葉が開く前に、一重咲きで純白色の花を咲かせることから、シラユキと名づけられています。花弁は丸く、花の柄に毛があります。
(6)桜(カンザン)
八重咲きで濃紅色の大輪の花を咲かせます。雌しべは2本あり、若葉は褐色ではじめは濃い色をしています。
(7)桜(ギョイコウ)
八重咲きで淡緑色の花を咲かせます。淡緑色になるのは葉緑体によるものです。花が咲いてしばらくすると花の中心部から赤みが増し、散る頃にはかなり赤くなります。
余白:桜とハクトウワシ
ハクトウワシは、翼を広げると2mを上回る大型のワシで、頭部及び尾が白いのが特徴です。米国では国鳥に指定されています。
その他
郵便事業株式会社銀座支店において、通信販売を行います。
銀座支店通信販売の詳細はこちら
インターネットでの通信販売では、5,000円以上のお買い上げで送料が無料になります。
インターネットによる通信販売はこちら![]()
「郵趣のための押印サービス」及び「特別日付印の意匠等」についてはこちら
【販売業者】
| 販売業者名 | 日本郵便株式会社 |
| 代表者氏名 | 髙橋 亨 |
| 住所 | 〒100-8798 東京都千代田区霞が関一丁目3番2号 |
| 受付窓口 | お客様サービス相談センター Tel:0120-2328-86 受付時間 平日8:00~22:00/土・日・休日9:00~22:00 |
【支払方法】
ゆうちょ銀行の「振替払込書」の払込みによってお支払いただきます。
【申込期限】
平成24年4月27日(金)まで。
なお、申込期限前であっても、販売状況によりご希望に添えない場合があります。
【商品の引渡し時期】
平成24年3月13日(火)までにお申し込みの場合は、発行日から順次送付します。
平成24年3月14日(水)以降お申し込みの場合は、入金の確認後、概ね3週間商品到着に時間がかかる場合があります。
【返品に関する特約】
お届けした切手に瑕疵があった場合は、到着後、上記連絡先までご連絡ください。
なお、切手の瑕疵以外での返品には応じかねます。
お問い合わせ先
- 記載されている情報は発表日現在のものです。最新の情報とは異なる場合がありますので、ご了承ください。
















